かせきのうさぎさん
かせきのうさぎさん
読者になる

かせきのうさぎさん

2008-10-01から1ヶ月間の記事一覧

2008-10-08

timeには関数が多すぎる

Python

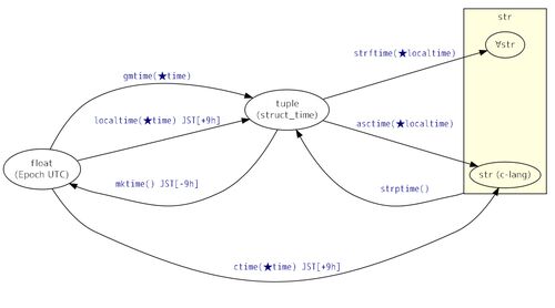
timeライブラリには色々な関数があるが、関係がよくわからんので、図にまとめてみたが、分かりやすくなってなのは気にしないでくれ。 「float」は1970年1月1日が開始してからの秒数。 「tuple」は (年, 月, 日, 時, 分, 秒, 曜日, 年日, 夏時間フラグ) とい…

はてなブックマーク -  timeには関数が多すぎる
プロフィール
id:itasuke id:itasuke
読者です 読者をやめる 読者になる 読者になる
このブログについて
検索
リンク
  • はてなブログ
  • ブログをはじめる
  • 週刊はてなブログ
  • はてなブログPro
最新記事
  • time.tznameが文字化けしてるんだが
  • warnで警告を表示させる
  • tkinterでは基本多言語面しか使えない
  • time.strftime で UnicodeEncodeError が出るんだが
  • 誰がthreadingで作ったスレッドの後始末をしているのか
月別アーカイブ
  • ▼ ▶
    2015
    • 2015 / 5
  • ▼ ▶
    2014
    • 2014 / 11
  • ▼ ▶
    2012
    • 2012 / 12
    • 2012 / 6
    • 2012 / 5
    • 2012 / 1
  • ▼ ▶
    2011
    • 2011 / 12
    • 2011 / 7
    • 2011 / 6
    • 2011 / 3
    • 2011 / 2
  • ▼ ▶
    2009
    • 2009 / 8
    • 2009 / 7
    • 2009 / 2
    • 2009 / 1
  • ▼ ▶
    2008
    • 2008 / 12
    • 2008 / 11
    • 2008 / 10
    • 2008 / 9
    • 2008 / 7
    • 2008 / 6
    • 2008 / 4
    • 2008 / 3
    • 2008 / 2
    • 2008 / 1
  • ▼ ▶
    2007
    • 2007 / 12
    • 2007 / 10
    • 2007 / 9
    • 2007 / 8
    • 2007 / 4
    • 2007 / 3
  • ▼ ▶
    2006
    • 2006 / 12
    • 2006 / 11
    • 2006 / 10
    • 2006 / 9
    • 2006 / 5
    • 2006 / 4
    • 2006 / 3
    • 2006 / 2
  • ▼ ▶
    2005
    • 2005 / 12
かせきのうさぎさん かせきのうさぎさん

Powered by Hatena Blog | ブログを報告する

引用をストックしました

引用するにはまずログインしてください

引用をストックできませんでした。再度お試しください

限定公開記事のため引用できません。

読者です 読者をやめる 読者になる 読者になる